When Is Consent Not Consent? A Flow Chart
Why feminism is sex-negative
Louise Perry’s The Case Against the Sexual Revolution faults feminists for accepting, even glorifying, all consensual sex. Though I’m a critic of the movement, this strikes me as a bizarre misinterpretation of feminism. Yes, feminists use the word “consent” a great deal. Many will even say, “Anything goes, as long as it’s consensual.” But their primary goal is not to stand up for consensual sex, but to stand against much apparently consensual sex for being… non-consensual.
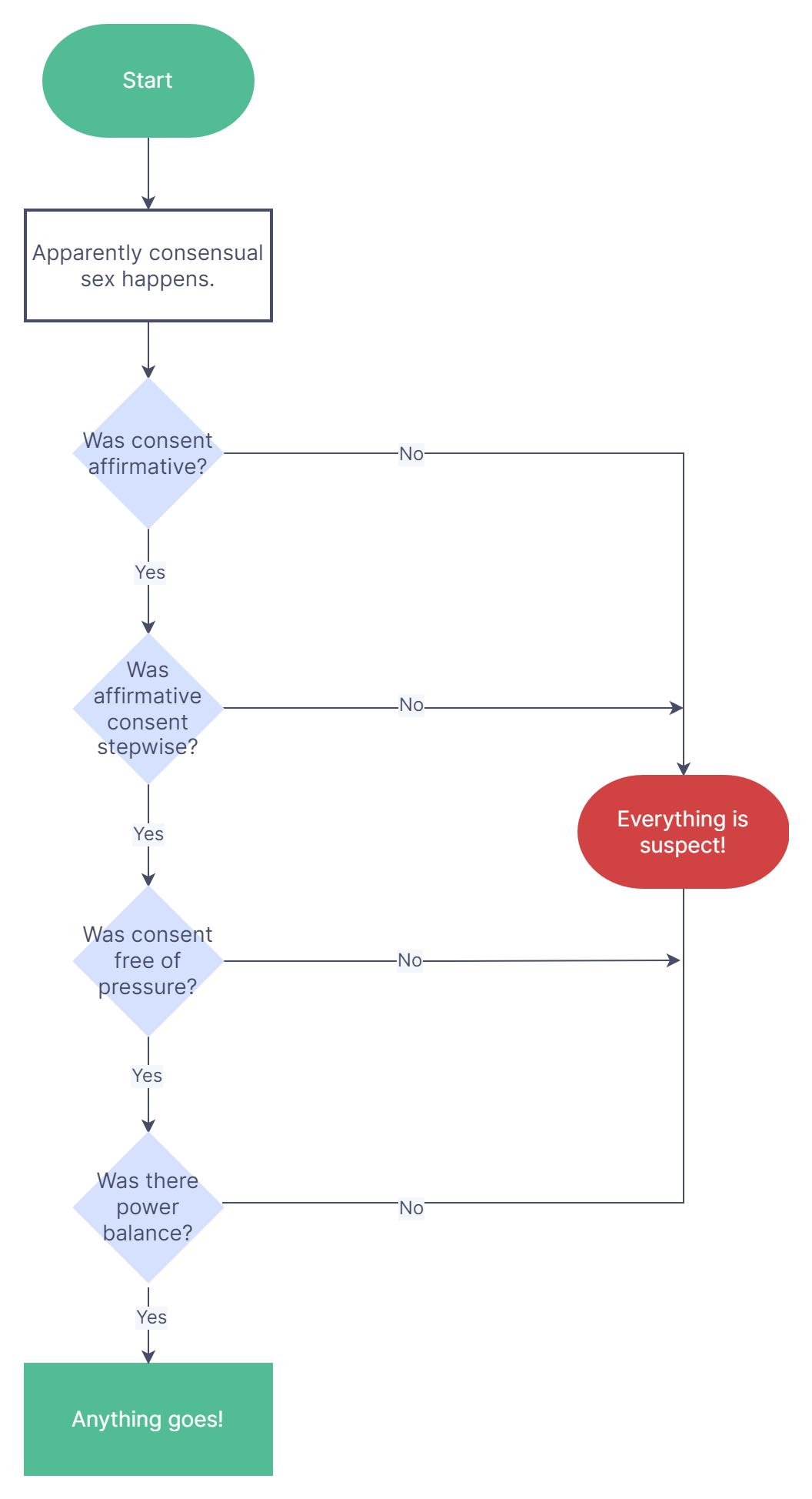
How? Start with apparently consensual sex, then ask all of the following questions.
Question #1: Was the consent affirmative? I.e., did the parties actually pronounce words like “Yes” or “Hell yeah!” without irony?
Question #2: Was the affirmative consent stepwise? I.e., did the parties repeatedly obtain affirmative consent as the level of intimacy escalated?
Question #3: Was the consent free of pressure? I.e., did either party feel like there would be negative consequences of refusing consent?
Question #4: Was there a power balance between the parties? I.e., did neither party have relevant social status noticeably exceeding the other?
In flow chart form:
If you answer No to any of these questions then, contra Perry, most feminists are totally open to harsh condemnation. And guess what? Answering “yes” to all four questions is hard. At least 99% of apparently consensual sex falls short. Basic facts:
Only fanatics habitually request affirmative consent, because that’s for robots.
Even fanatics rarely request stepwise affirmative consent, because there’s a limit to what robots will do. Seriously, this is the chastity belt version of Zeno’s paradox, because you can always subdivide a step into smaller steps.
There is always pressure in human relations. Always! “I won’t like you as much unless you do what I want,” though rarely declared, is omnipresent. And if you care about another person, this omnipresent threat easily becomes scary and saddening.
“Power” is rarely balanced, even approximately. Suppose two people’s official job titles are the same. They’ll still be noticeably unequal in at least one of the following: income, looks, intelligence, family support, and social connections. In any case, to bluntly state an ugly truth, one of the main things people find attractive in a partner is precisely higher status than their own! You tell your friend, “She’s out of your league” to warn him that he’ll be rejected, not to convince him that he wouldn’t want to be accepted.
Lest you accuse me of attacking a straw man, I’m not claiming that feminists reliably condemn all sex that falls short of these impossibly high standards. I’m claiming, rather, that feminists are open to harsh condemnation if and when someone (especially a woman) vocally complains after the fact. And if the violation of these standards is strong enough (say, sex between a worker and her boss, or a rich old guy with a college student), feminists assume the worst. The true feminist slogan is therefore not “Anything goes!” but “Everything is suspect!”
I suppose that’s sex-positive compared to “All pre-marital sex is wrong.” But in absolute terms, it’s almost medieval.



The thing is, sex positivity was never meant to be a consistent sexual ethic. It was meant to be a permission structure to get rid of guilt for defying Christian or Christendom's sexual ethic, and now that those are more or less gone, it's also conveniently a hammer to hit all the nails of people we don't like.
Hey, at least the Medievals were sex-positive in the context of marriage!
"It is true that the historic Church has at once emphasised celibacy and emphasised the family; has at once (if one may put it so) been fiercely for having children and fiercely for not having children. It has kept them side by side like two strong colours, red and white, like the red and white upon the shield of St. George. It has always had a healthy hatred of pink." -Chesterton